Tasker 最新版 V5.7.0-beta.6

Tasker 最新版 V5.7.0-beta.6

普通下载

点击报错

Tasker截图
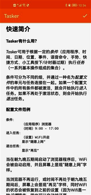
Tasker介绍

智能摘要

Tasker最新版本发布,自动化神器再升级

展开
其它版本
相关资讯
本类热门