三国策略新游《守护之境》活动全解析

非返场限时活动全览
此类活动仅在特定时间段开放,错过将不再返场,是获取限定皮肤与稀有道具的关键机会。其中“冲榜活动”考验玩家综合实力,排名越高奖励越丰厚,包括限定头像框、高阶武将碎片与元宝返还;“玲珑棋局”则以智力闯关为核心,每日挑战固定关卡,累计积分可兑换铭文重置券与经验丹。

“皮肤类活动”通过任务或抽奖形式获取专属武将皮肤,视觉特效华丽,部分皮肤附带属性加成;“三国演义”为剧情挑战副本,按章节推进,完成指定章节可领取将魂、进阶材料与专属称号,极具代入感。



循环达标类活动参与指南
“招募达标”活动要求玩家在周期内完成指定次数的武将招募,达成目标后可领取稀有将魂、招募令与成长基金。建议合理分配招募资源,优先使用免费次数与活动代币。

“烟花庆典”为节日向活动,通过每日登录、完成任务收集烟花道具,最终点燃庆典烟花可获得大量绑元与装饰类道具;“铭文、武技、神兵冲榜”则聚焦战力提升系统,玩家可通过强化特定装备部件参与排名竞争,奖励涵盖高阶强化石与专属外观。


周期性主题玩法推荐
“夺宝奇兵”为探险类玩法,玩家需在限定地图中探索机关与宝藏,击败守卫后开启宝箱,有机会获得稀有装备与材料,适合中高战力玩家组队挑战。

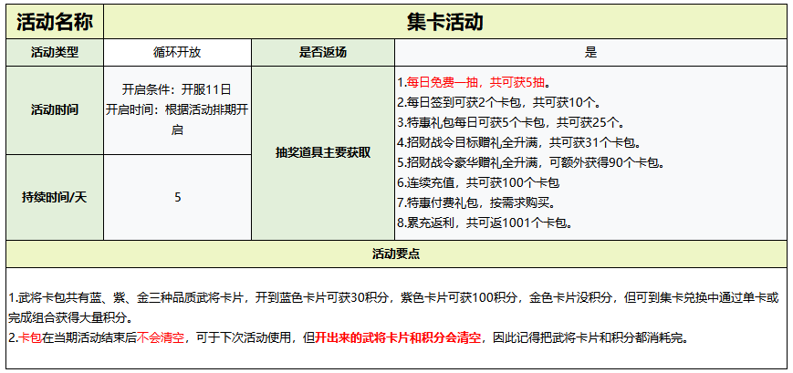
“王朝宝库”为资源积累型活动,每日通过战斗或任务获取钥匙,开启宝库层数越高,奖励越丰厚,包括金币、经验与进阶丹;“集卡活动”鼓励玩家收集武将卡牌,集齐指定组合可兑换限定坐骑或称号。

“游园活动”则偏向休闲互动,包含小游戏、答题与抽奖环节,适合所有玩家参与,轻松获取绑元与体力药剂。



