用户需先下载并注册上海国拍APP,然后提交个人参拍申请,并确认个人信息及支付费用。完成支付后,系统将受理拍卖登记,用户可在APP内查看投标号、密码等重要信息,以备后续竞拍使用。每月的1日至10日是竞拍的时间窗口,用户需在此期间参与竞拍。

上海国拍app怎么拍沪牌?
1、下载安装“上海国拍”app,然后点击进入下一步(如下图所示);

2、然后进入首页找到点击“客车额度”,然后注册登录进入下一步(如下图所示);

3、点击进入参拍申请,然后点击页面中的“提交参拍申请”(如下图所示);

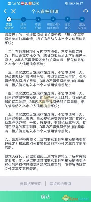
4、然后点击进入,点击“确认”(如下图所示);

5、然后点击进入,选择申请人类型,点击下一步(如下图所示);

6、然后点击进入,填写完善信息,然后点击“确认提交”,进行申请处理,完善在线办理,登记激活投标号即可申请(如下图所示)。

本文内容来源于互联网,如有侵权请联系删除。

