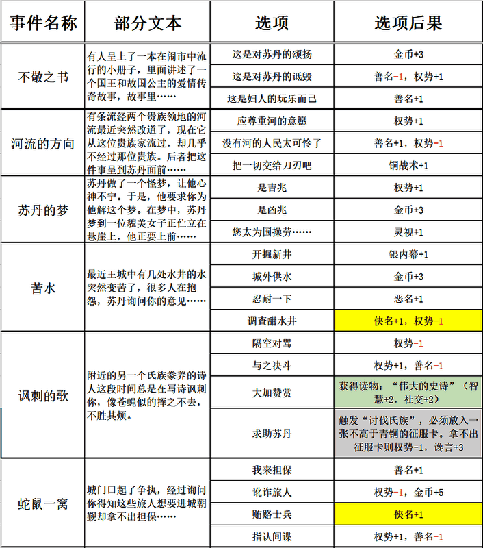
在《苏丹的游戏》里,随机事件属于特殊的选项事件。不过,许多玩家并不清楚过日随机事件的结果。首先说明一下,表格中灰底代表可销苏丹卡,黄底意味着加侠名,蓝底表示有属性要求或需检测属性,浅绿底则是能获得比较特殊的物品或加成。

苏丹的游戏过日随机事件的结果是什么
灰底:可销苏丹卡
黄底:加侠名
蓝底:有属性要求/需检测属性
浅绿底:获得比较特殊的物品/加成
下面是事件名称速查:
p1:偷盗的仆人;欠钱的朋友;打老婆的邻居;贼人之手;读书人
p2:祖传的……;妻子的梦;以神之名;躲雨的人;行脚僧
p3:喝醉的同僚;商队投资;午夜美人;神秘的符号;骗子登门
p4:邻居投诉;苏丹的金苹果;贸易路线;吉兆;两个丈夫;奇异的机械
p5:不敬之书;河流的方向;苏丹的梦;苦水;讽刺的歌;蛇鼠一窝
p6:诡异的游戏;禁忌的画册;懈怠的士兵;着火的宅子;询问品级;分羊
p7:染血的赌约;商人之争;神的栖所
p8:撤回的献祭;你的心中有魔鬼
p9:寄养子之死;大臣陷害










