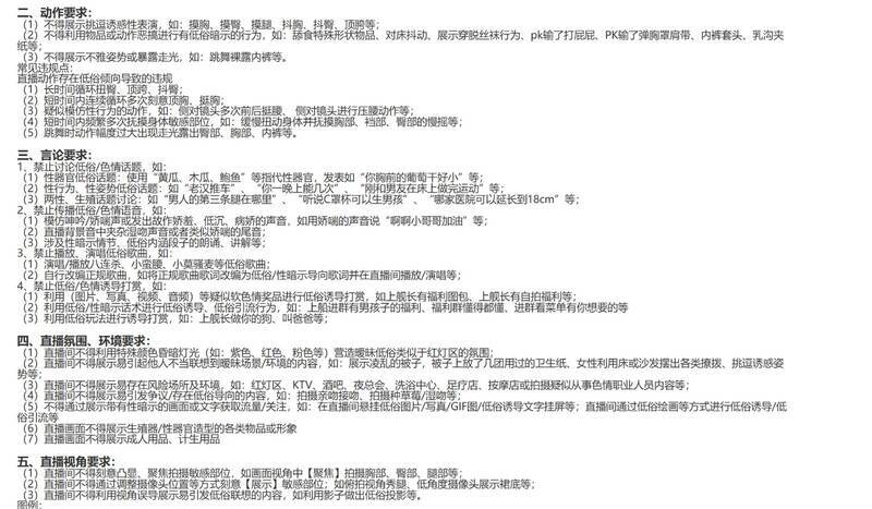
近日,哔哩哔哩(B站)官方发布了针对“低俗擦边”现象的整治公告。为营造健康的直播环境,公告对女主播的着装、动作、发言、直播氛围以及环境等方面都作出了严格规定,并配有图文说明。
在着装方面,针对女主播有着细致要求。比如,正常着装时女性胸部的暴露面积不得超过胸部的三分之一,不建议露出胸线、乳线、乳沟、下乳、侧乳以及内衣等;腰部穿着上,短裤或短裤下摆不得高于下臀线。
值得注意的是,公告同样对男主播作出了约束,明确禁止男主播“赤膊裸露上身”。
该规定已于2024年11月13日正式实施。对于频繁出现低俗违规行为的主播,将给予限流7天的处罚。官方呼吁各位主播珍惜直播机会,做正直的娱乐主播。

