不少仙友羡慕能有鬼使傍身,还有仙友渴望体验言出法随的畅快,但受限于天道规则,难以轻易转换修炼方向。为此,《一念逍遥》特别推出转修功能,助力各位仙友达成“大道三千,各取其一”的修炼模式,让大家拥有更为自由、更具代入感的修仙体验!
如今,无负担转修功能已正式上线。借助这一功能,仙友们无需重新开启修炼,就能尽情体验其他修炼方向。那么,究竟该如何逆转自身修为、重塑道基呢?让我们一同来了解一下。


【开放条件】
当玩家的最高修炼方向达到合体前期对应境界及以上时,即可在切换修炼方向界面的右上角成功解锁转修功能。


解锁转修功能后,仙友们能够自由体验转修。不过需要注意的是,当处于破界跃迁、挖矿等状态时,转修功能将暂时无法使用。建议仙友们提前做好规划,避开重要活动、赛事的关键节点,预留出充足的时间进行转修。


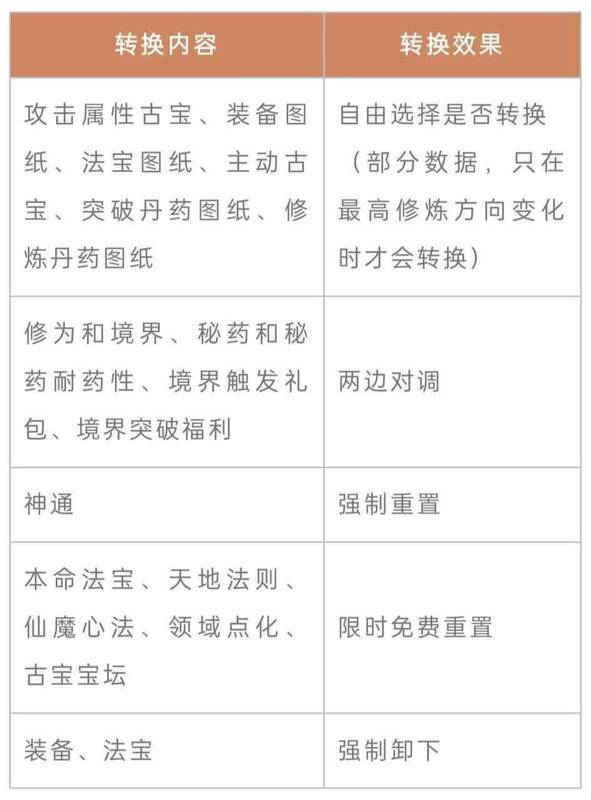
【转修介绍】
游戏更新之后,《一念逍遥》将免费为仙友们送出转修道具“混元转修露”。仙友们可前往游戏传书处领取,若未使用,该道具将在2025年3月15日8:00后失效。
消耗此道具或者5000机缘,仙友们就能从已修炼的方向中任选一个,与其他任意方向进行修为转换。


在转修过程中,修为、境界会与另一方向相互互换,秘药进度也会一并转移。同时,仙友们可以自主决定是否转换主动古宝、丹药图纸等内容,但神通、装备法宝将会被强制重置和卸下,具体的转换效果可查看下表。


神通重置之后,会赠送1次免费的调整机会,方便仙友们快速学习新神通。建议仙友们提前炼制转修方向所需的装备法宝,这样就能更快地体验新的修炼方向。
成功转修之后,城镇福缘处将新增处理提示入口,仙友们可在此处查阅各类信息、调整新神通。


倘若仙友们对新的修炼方向不太适应,也不用担心,这里有“后悔药”可吃!在转修后的7日内,仙友们能够免费撤销转修,回归到原先的修炼方向。但需要注意的是,60日内仅可转修1次,在冷却期间无法再次进行转修。所以,仙友们可以提前规划好修行路线,再慎重决定是否进行转修。
【玩法答疑】
1、主修和辅修都可以选择转修吗?
只要满足转修条件,无论是主修方向还是辅修方向,都可以进行转修。
2、转修有什么前提吗,没有修炼的可以当做转修方向吗?
只要符合转修境界、道具与冷却等条件,即可进行转修。仙友们可以将已修炼方向,转换成未解锁的修炼方向,转换之后原方向将变为未解锁状态。
3、后续转修还会免费吗?最多能转修几次?
《一念逍遥》后续也会考虑推出类似的转修福利活动,同时转修没有最大次数限制,只要仙友们有机缘或者道具,并且不在冷却时间内,就可以进行转修。
4、转修后功法如何处理?鬼想转剑,但是鬼修功法是神通增伤多,而剑修需要的是法宝增伤,那如何调整?
功法涉及到如丹药服用、灵气增加等过程收益属性,因此不会重置。
5、辅修异系转换,例如主修法、辅修从体转鬼,这个情况下古宝注灵和升星会重置吗?
只要所选两个方向派系发生变化,修士都可自选是否重置攻击类属性古宝,辅修转换也同样适用。
6、转修7天内免费退回,假如撤回转修,那相关古宝会自动还原回之前的状态吗,还是需要再次重置?这7天的修炼进度会亏损吗?
●撤回转修即为选定的方向再次对调,所有处理方式和转修是一致的,因此古宝重置等可以再进行一次选择。因养成材料信息时刻在变化,所以撤回转修无法将原本的养成自动复原,还请仙友们慎重选择。
●须注意,撤回转修不会再赠送转修机会,撤回后将进入60天不可转修的冷却期。
●撤回转修不是将数据恢复到过去的,而是用当下数据再次对调,所以不会导致修炼进度亏损。


---
仙途之上,万法各异。多样的修炼体验,期待转修功能的上线,能助力各位仙友找到最适合自己的修炼之道,在修仙路上开启别样的精彩!
关于《一念逍遥》
轻松修仙,法力无边。《一念逍遥》是由吉比特自研,雷霆游戏发行的水墨国风放置修仙手游大作,获得梦入神机、月关等大神作家推荐,目前已正式公测上线。
《一念逍遥》以写意水墨风勾勒出一个飘逸洒脱的仙侠世界,采用独创真实挂机技术,即便离线也能获得在线收益。玩家可以轻松体验从无名小卒一步步成长为修仙宗师的过程,游戏还加入了宗门、跨服、PK等社交玩法,让修仙之路不再孤单。

