《酒馆战争》作为一款充满策略性的战略游戏,如何合理运用有限的资源以获取最大化的收益,是游戏的关键所在。整局游戏大致可分为三个阶段:前期明确发展方向,中期确定核心阵容,后期提升整体实力。下面为各位玩家带来《酒馆战争》的运营思路玩法分享,感兴趣的小伙伴不妨一同了解。

《酒馆战争》运营思路玩法分享
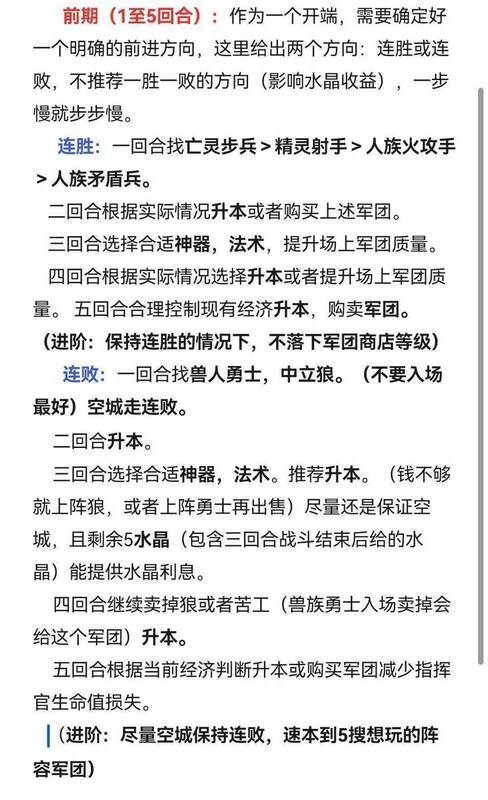
前期(1至5回合)
游戏前期是奠定基础的重要阶段,玩家需要确定一个清晰的发展方向。这里为大家提供两个可行的方向:连胜或连败。不建议选择一胜一败的方式,因为这会影响水晶收益,一旦前期节奏变慢,后续游戏也会陷入被动。
连胜策略:第一回合优先寻找亡灵步兵,其次是精灵射手、人族火攻手和人族矛盾兵。
第二回合根据实际战局,决定是提升酒馆等级,还是购买上述军团。
第三回合挑选合适的神器和法术,以提升场上军团的质量。
第四回合同样根据实际情况,选择升本或者进一步提升军团质量。第五回合合理规划现有经济,进行升本和购买军团的操作。
(进阶技巧:在保持连胜的同时,也要注意提升军团商店的等级。)

实际上,想要一直保持连胜或连败并非易事。当实际情况让你陷入一胜一败的局面时,该如何破局呢?
1、在第三回合神器商店阶段,尽量不购买任何神器和法术,将水晶留存以获取利息,等到第六回合再使用。
2、采取“搅局”策略,若有玩家处于连胜状态,可提升自身军团质量,打断其连胜;若有玩家处于连败状态,可与他一同空城,形成平局,从而打断连胜和连败。若此策略不可行,应尽量让自己回归连胜或连败的方向。

需要注意的是,神器选择仅供参考,排名仅为优先选取的衡量标准,并非神器功能性的对比。


